MESSAGE FROM BOARD CHAIRMAN
The Sarawak Corridor of Renewable Energy (SCORE) has propelled the development of Sarawak’s economic potentials, particularly hydropower, which provides safe and consistent supply of clean renewable energy to power Sarawak’s ambitious industrialisation programme.
Hydropower from our dams, as well as other forms of power source including coal, gas and combined cycle power generation, are part of the Sarawak Government’s commitment to shift Sarawak’s economic base towards advanced industries by leveraging and adding value to its vast natural resources.
Chief among our huge power generation capability is the Bakun hydro dam, the largest of its kind in Southeast Asia. Commissioned in 2011 with a capacity of 2,400MW, it is joined by the 944MW Murum dam in 2015, thus ensuring industries a steady supply of readily available power at relatively competitive prices.
And to future-proof further power needs, the ongoing 1,285MW Baleh hydroelectric project is due for commissioning in 2026.
Such readily available hydropower can be channeled to designated growth nodes- Samalaju Industrial Park, Tanjung Manis, Mukah, Baram and Tunoh – where investors will enjoy clean and affordable power that will give them an advantage over others in the energy-intensive industries.
The Sarawak Government is also taking steps to encourage the further development of petrochemical industries in Bintulu and Lawas that can take advantage of Sarawak’s natural gas as feedstock.
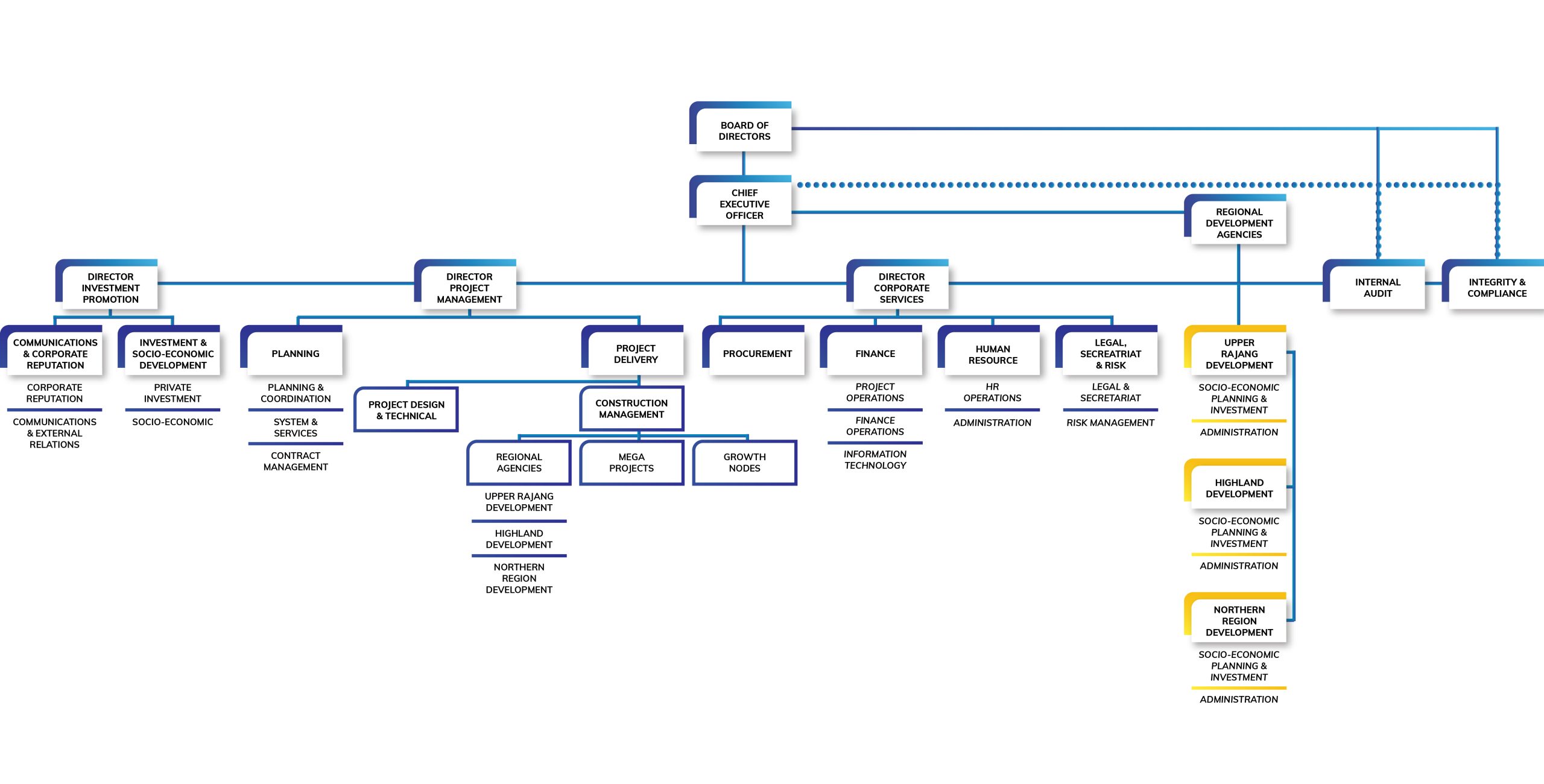
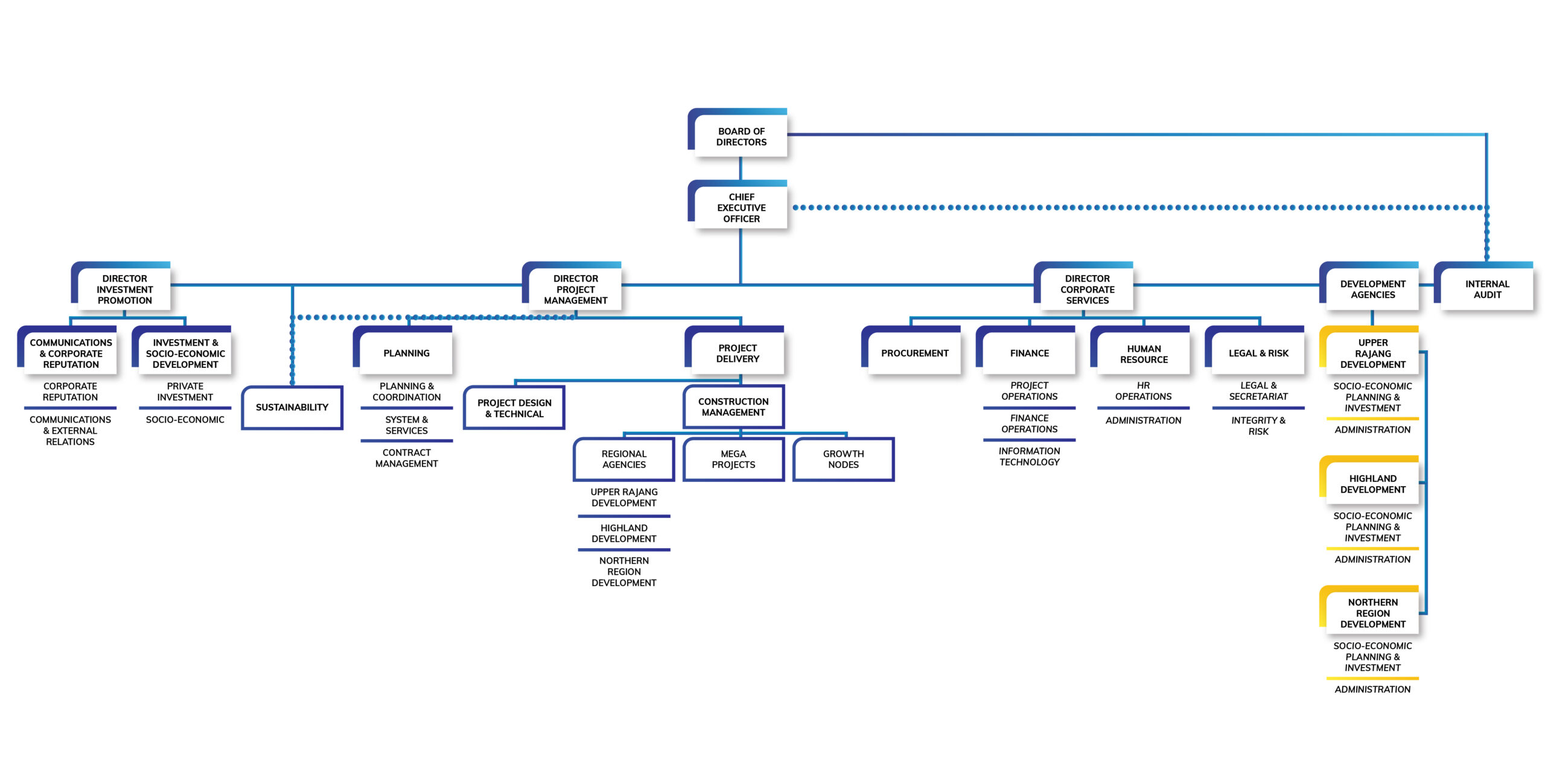
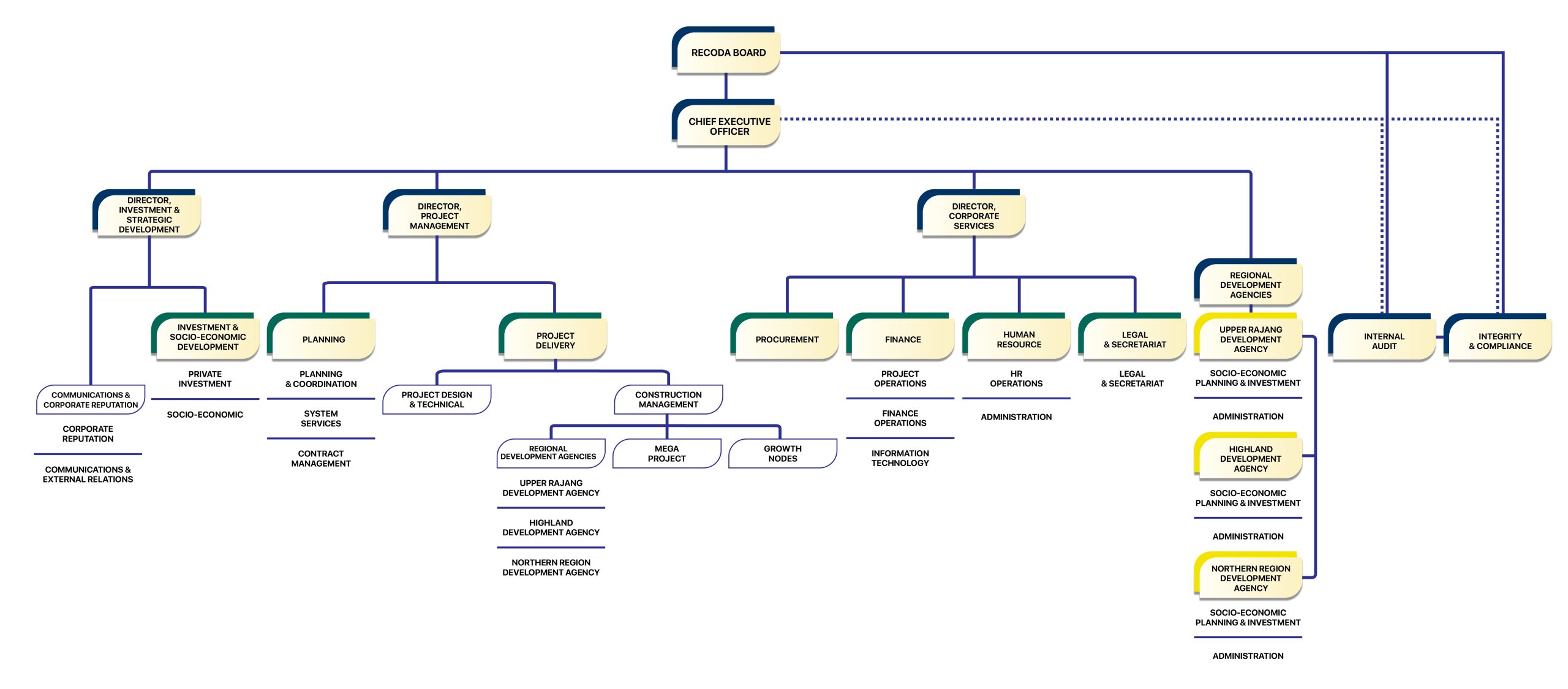
Our jewel in the crown – the Samalaju Industrial Park – will continue to provide efficient and business-friendly services to its customers, with RECODA being entrusted to oversee the planning, as well as the orderly and systematic development of the industries there.
In order to expand SCORE into the interior and rural parts of the state, the Sarawak Government has further established three development agencies under RECODA, namely the Upper Rajang Development Agency (URDA), the Highland Development Agency (HDA) and the Northern Region Development Agency (NRDA).
This is in tandem with Sarawak’s development agenda to accelerate the development of physical infrastructure and amenities in these areas in order to modernise the rural economy.
Sarawak has put in place clear policies, efficient and transparent government machinery and effective mechanisms, as well as tax and other incentives, to facilitate investors’ in its economy.
With strong cooperation and collaborative efforts by both the Federal and Sarawak Governments on industrial and investment policies, we believe this will provide long-term security that is conducive to business profitability and long-term sustainability for investors.